For a great lecture on the fundamentals of rhinitis, see Resource (1) below. Here are some excerpts on treatment of allergic rhinitis:
Here are some excerpts from the algorithm for rhinitis from Resoure (3) below:
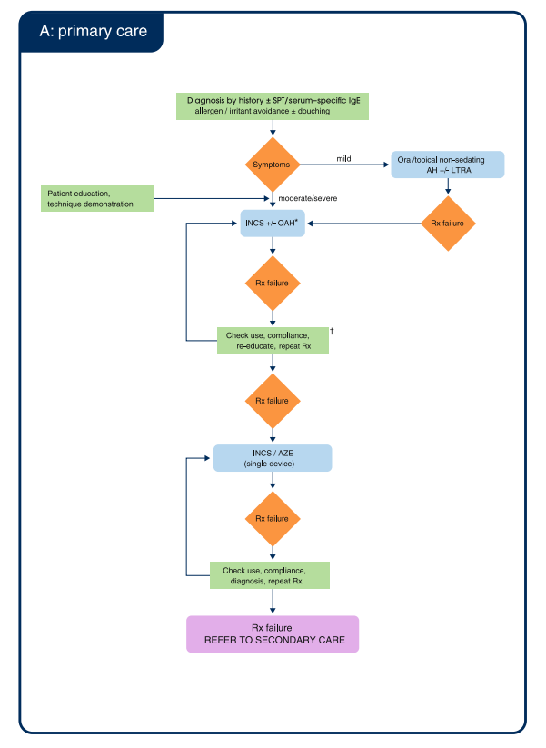
Here are excerpts of the algorithms of Resource (4) below:
See Reference (5) below for excellent help on using general and disease specific Quality of Life Measures for managing rhinitis.
And for the management of Non-allergic rhinitis, see Reference (6) below.
Resources:
(1) Allergic And Non-allergic Rhinitis in Children from Children’s Hospital Of Philadelphia.
(2) Paediatric rhinitis: position paper of the European Academy of Allergy and Clinical Immunology [PubMed Abstract] [Full Text HTML] [Full Text PDF]. Allergy. 2013 Sep;68(9):1102-16. doi: 10.1111/all.12235. Epub 2013 Aug 19.
(3) MACVIA clinical decision algorithm in adolescents and adults with allergic rhinitis [PubMed Abstract] [Full Text HTML] [Full Text PDF]. J Allergy Clin Immunol. 2016 Aug;138(2):367-374.e2. doi: 10.1016/j.jaci.2016.03.025. Epub 2016 Apr 23.
MACVIA clin
(4) An algorithm recommendation for the pharmacological management of allergic rhinitis in the UK: a consensus statement from an expert panel [PubMed Abstract] [Full Text HTML] [Full Text PDF]. NPJ Prim Care Respir Med. 2017 Jan 23;27(1):3. doi: 10.1038/s41533-016-0001-y.
(5) Rhinitis Quality of Life in Clinical Practice [Full Text PDF]
ELIZABETH F. JUNIPER MCSP, MSC.
DEPARTMENT OF CLINICAL EPIDEMIOLOGY AND BIOSTATISTICS,
MCMASTER UNIVERSITY, HAMILTON, ONTARIO CANADA
(6) Non-allergic rhinitis: Position paper of the European Academy of Allergy and Clinical Immunology [PubMed Abstract] [Full Text HTML] [Full Text PDF]. Allergy. 2017 Nov;72(11):1657-1665. doi: 10.1111/all.13200. Epub 2017 Jun 2.




















