Is It A Brief Resolved Unexplained Event (BRUE) In The Infant Or Something More Serious?

Today I reviewed the Peds Cases podcasts Part 1 and Part 2 on Brief Resolved Unexplained Events  today. The podcasts are very basic reviews  which reference the 2016 APA BRUE Guidelines. [Note to myself: do not need to review the podcasts again. The podcasts served just to remind me to review the subject.]

S0 next I reviewed the 2016 AAP BRUE guideline: Brief Resolved Unexplained Events (Formerly Apparent Life-Threatening Events) and Evaluation of Lower-Risk Infants [PubMed Abstract] [Full Text HTML] [Full Text PDF]. Pediatrics. 2016 May;137(5).

The above article has been cited by 7 PubMed Central Articles.

What it boils down to  is: If the patient has

  • a completely normal family history,
  • a completely normal pregnancy and labor and delivery history,
  • a completely normal pediatric growth chart,
  • a completely normal pediatric developmental history
  • a completely normal pediatric social history with no concern for the possibility of child abuse
  • a completely normal age appropriate pediatric review of systems
  • a completely normal pediatric physical exam
  • and had no need for  professional CPR during the episode

only then can the infant  be said to have had a low risk Brief Resolved Unexplained Event (BRUE) which does not require extensive workup according to the 2016 AAP guidelines.*

*The above is the decision rule that I use in deciding whether a possible BRUE requires extensive evaluation. If any of the above are not completely normal  then there should be careful consideration of the need for further evaluation. The same is true if you just have an uncomfortable feeling about the infant or the event [because there may be something sublte that makes you worry but you can’t put your finger on it].

I next reviewed … [Note to myself: Reread these –> The three articles linked in Resources below are relatively quick reads and bear directly on whether or not the episode was likely a low-risk BRUE or something more serious.]

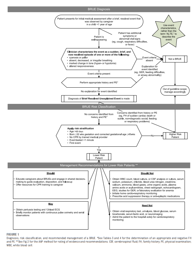
What follows are excerpts (Tables 1 and 2, and the flow chart [Figure 1]) from the above 2016 AAP Guidelines:

 

 

Resources:

(1) Sudden Infant Death Syndrome from The National Organization Of Rare Disorders, 2012 accessed May 18, 2019.

(2) Pediatric Apnea Updated: Sep 28, 2018 , Author: Joshua A Rocker, M from emedicine.medscape.com.

(3) Brief Resolved Unexplained Events (Apparent Life-Threatening Events)
Updated: Feb 28, 2019 Author: Patrick L Carolan, MD from emedicine.medscape.com.

 

This entry was posted in Genetic and Rare Diseases, Pediatric Cardiology, Pediatric Growth + Deveopment, Pediatric Guidelines, Pediatric Neurology, Pediatrics. Bookmark the permalink.